在数字时代的浪潮中,不具备数字素养的教师就像在没有指南针的大海中航行的船只,容易迷失方向。我们可能无法有效利用在线资源,难以与学生沟通。就像在智能手机时代还坚持使用传呼机,面临被时代淘汰的风险。因此,不管是教学创新大赛,还是一流课程建设,都非常重视信息技术用于教学。




什么是教师数字素养?
教师数字素养,指教师适当利用数字技术获取、加工、使用、管理和评价数字信息和资源,发现、分析和解决教育教学问题,优化、创新和变革教育教学活动而具有的意识、能力和责任。
教师数字素养为何如此重要?
在线课堂的掌舵者:我认识一位老师在疫情期间转向在线授课,她掌握了各种视频会议工具和在线平台。疫情后,她每堂课还坚持线上线下混合教学,利用数字教材、互动投票、AI批改作业来与学生讨论、互动,教学效率和效果大大提升。反之,如果她对这些技术不熟悉,课堂可能会变得枯燥乏味,学生的学习体验大打折扣。
信息导航员:设想一个学生在写论文时,发现网络上有大量信息。这位具备数字素养的教师不仅能够教学生如何使用学术数据库,还能帮助他们识别可信来源,避免误入信息的“迷宫”。他会教授学生如何使用生成性AI、关键词搜索、评估文章的可靠性,从而提高学生的研究能力。
创造互动学习环境:一位精通数字工具的教师可以利用在线讨论平台,鼓励学生在课外发表看法,形成持续的学习氛围。比如,他设立一个班级论坛,鼓励学生分享对课程内容的见解,并及时给予反馈。这种互动可以激发学生的思维,提高学习兴趣。
终身学习的典范:我认识另外一位师范院校的老师,她不仅教学生如何使用数据分析软件,还与学生一起定期参加在线课程,学习最新的教育技术和教学法。她分享自己的学习经历,激励学生们也积极探索新知识,培养终身学习的习惯。
教育部《教师数字素养》标准包括五个维度,即数字化意识、数字技术知识与技能、数字化应用、数字社会责任、专业发展。每个一级维度下,又包含若干二级维度、三级维度和具体描述。
维度1 数字化意识:数字化意识是教师在数字环境中对教育教学活动的认识和态度。
数字化认识:教师对数字技术在教育教学中的价值、作用及影响的认识。例如,教师能够认识到数字技术对于提升教学效率、优化教学资源的配置具有重要作用。
数字化意愿:教师主动学习、使用数字技术资源的愿望和动力。例如,教师愿意参加数字技术相关的培训和学习,以提升自己的教学技能。
数字化意志:教师在面对数字化教育教学挑战时,所表现出的坚定信念和毅力。例如,教师在实施数字化教学过程中遇到技术难题时,能够积极寻求解决方案并坚持到底。

维度2 数字技术知识与技能:这一维度关注教师在日常教育教学活动中应具备的数字技术知识和操作技能。
数字技术知识:教师应了解的常见数字技术的概念、基本原理和应用方法。例如,了解云计算、大数据、人工智能等基本概念及其在教育中的应用场景。
数字技术技能:教师应掌握的数字技术资源的选择、使用和评价能力。例如,教师能够熟练操作多媒体教学设备、在线教学平台等工具,并能够根据教学需求选择合适的数字资源。

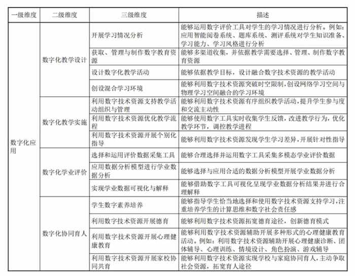
维度3 数字化应用:数字化应用是教师利用数字技术资源开展教育教学活动的综合能力。
数字化教学设计:教师能够运用数字技术资源进行学情分析、教学内容和教学方法的设计。例如,利用智能测评系统分析学生的学习情况,设计个性化的教学方案。
数字化教学实施:教师能够利用数字技术资源支持教学活动的有序开展,优化教学流程。例如,通过在线教学平台实现师生互动、资源共享等功能。
数字化教学评价:教师能够运用数字技术工具对学生学习情况进行评价和反馈。例如,利用智能阅卷系统快速准确地批改作业和试卷,并提供详细的分析报告。
数字化协同育人:教师能够利用数字技术资源促进家校合作、社区参与等多元化育人方式。例如,通过家校联系平台及时与家长沟通学生的学习情况和生活状态。

维度4 数字社会责任:数字社会责任是教师在数字化活动中应遵守的道德规范和法律法规要求。
法制道德规范:教师应遵守与数字化活动相关的法律法规和道德伦理规范。例如,依法规范使用互联网资源和服务;不传播虚假信息、不侵犯他人隐私等。
数字安全保护:教师在数字化活动中应具备的数据安全保护和网络安全防护能力。例如,保护个人信息和隐私不被泄露;维护网络环境的清洁和安全;防范网络攻击和病毒入侵等。

维度5 专业发展:专业发展是教师利用数字技术资源促进自身及共同体专业成长的能力。
数字化学习研究:教师能够利用数字技术资源进行持续学习和专业发展研究。例如,参加在线培训课程、阅读电子书籍和期刊文章等提升自己的专业素养和理论水平。
数字化教学模式与学习方式:教师能够利用数字技术资源创新教学模式和学习方式。例如,采用混合式教学模式将线上学习和线下学习相结合;利用翻转课堂等新型教学方式激发学生的学习兴趣和主动性。

后附原件
教师数字素养.pdf