新葡萄8883官网AMG
领导信箱
得实资源平台
智慧泰护
招投标信息
新葡萄8883官网AMG
学院简介
现任领导
历史沿革
校园文化
学院荣誉
校园风光
机构设置
党政机构
群众组织
教学机构
教辅机构
教育教学
学生工作
招生就业
招生就业网
就业信息网
科学研究
信息公开
图书信息
学院首页
新葡萄8883官网AMG
学院简介
现任领导
历史沿革
校园文化
学院荣誉
校园风光
机构设置
党政机构
群众组织
教学机构
教辅机构
教育教学
学生工作
招生就业
招生就业网
就业信息网
科学研究
信息公开
图书信息
领导信箱
得实资源平台
智慧泰护
招投标信息
学院首页
>>
2021年单独招生和综合评价招生
>>
专业介绍
>>
正文
专业介绍
发布时间:2021-02-06 阅读量:
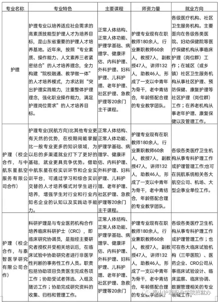
护理系专业介绍
医学技术系专业介绍
药学专业介绍
基础医学教学部专业介绍
上一篇:
2021年单独招生和综合评价招生报名系统
热点推荐
08-08
2025
2026级新葡萄8883官网AMG成人高等继续教育联合办学高校招生简...
08-08
2025
2026级新葡萄8883官网AMG成人高等继续教育招生简章
04-14
2025
挑战杯作品公示
04-02
2025
新葡萄8883官网AMG关于对2025级成人高考未报到缴费学生的公示
02-07
2025
新葡萄8883官网AMG关于2025 年毕业年级专升本校荐生、建档 立...
01-02
2025
新葡萄8883官网AMG面向社会开展 2025年职业技能等级认定评价...